大赛介绍
中国研究生工程管理案例大赛 是“中国研究生创新实践系列大赛”的主题赛事之一,是主要面向工程管理专业学位研究生(MEM)和相近学科/专业的研究生群体所举办的全国性研究生赛事。本案例大赛引导参赛研究生通过采集并导入实践中的工程管理案例,利用科学的工具分析真实数据,提炼总结并共享各个工程领域的创新实践与发展经验。
参赛对象及要求
(1)学生选手:
①MEM在读研究生;
②毕业三年内的MEM校友;
③其他相关专业的研究生(MBA、EMBA、MF及全日制研究生)。
(2)参赛队长:每支队伍须指定一名学生担任队长,负责赛事全程事务对接,且队员分工明确,报名时须保证个人信息准确有效。
(3)参赛人数:每支参赛队伍不超过5人(其中“案例研究型学位论文”赛道参赛作品为1人);指导教师不超过2人。
赛事日程

赛道及要求
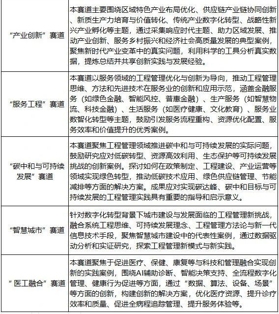
本届大赛设10个平行主题赛道。参赛作品应紧密围绕工程管理实际问题,选题具有典型性、特定性和示范性,成果具有较高的启示价值;参赛者可参考各个“主题赛道”介绍,投稿到相应的“主题赛道”,每个案例只能投稿1个“主题赛道”。


参赛收获:
含金量超高的国家级赛事经历
深度打磨商业思维与实战能力
拓展优质行业人脉资源
权威证书+奖金双重激励
大赛官网:
https://cpipc.acge.org.cn/
你的高光时刻,从这里开始!
立即扫码加入备赛群,获取最新赛事信息
(群二维码见学生大群)
往届风采
在第三届中国研究生工程管理案例大赛中,我校共获一等奖1项、二等奖1项、三等奖4项。

