从戈壁到天山,从“沙克尔顿奖”到“耿恭奖”,大连理工大学的脚步始终向前,始终坚定。
如果说戈壁挑战赛是对团队信念的终极淬炼,那么新疆挑战赛则是一场在极致风光中对身体与意志的深情礼赞。这条被称为“商学院最美越野跑赛道”的征途,将天山雪峰、辽阔草原与古老西域文明串联,吸引着无数商学精英年复一年地奔赴。

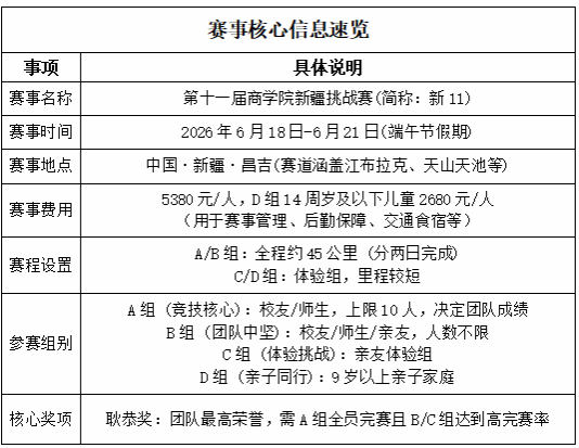
今天,这封来自天山脚下的英雄帖,再次传递到大连理工大学每一位心怀旷野的师生与校友手中——第十一届商学院新疆挑战赛(新11)正式启动,大连理工大学代表队现面向经管学院全体在校生和校友火热招募!
荣耀过往:两度出征,“耿恭奖”加冕!
第九届新赛,大连理工大学代表队首次出征,便以52人规模战队在70余支高校队伍中脱颖而出,不仅一举夺得赛事最高荣誉“耿恭奖”,更荣获“卓越组织奖”,团队总成绩名列前茅。
第十届新赛,大工队伍续写传奇,再次将“耿恭奖”收入囊中,在这片顶级商学院精英的户外赛场上,刻下了属于大工人的坚韧印记





崭新征程:启航新11,剑指前八!
“新11”的号角已经吹响,赛事将于2026年端午节期间(6月18日-21日)在新疆昌吉举行。本届赛事路线将穿梭于天山壮美的江布拉克与天池之间,在两天内完成总计约45公里、累计爬升2800+米的入门级越野挑战,被誉为“两天看遍新疆”。


为何加入我们?
极致体验:在“一日有四季,十里不同天”的天山胜境中奔跑,领略中国最顶级的越野风光。
团队熔炼:这不是一个人的竞赛。在这里,你将与最优秀的同学、校友并肩作战,收获堪比戈壁的、坚不可摧的“过命”友谊。
精神传承:成为荣耀的一部分。接过前辈的旗帜,延续大工在新赛“耿恭奖”的辉煌,为母校的历史增添新的注脚。
自我超越:用脚步丈量山河,用汗水洗礼身心。这是一次对个人体能、意志和内心力量的深度探索。
我们期待这样的你:
·大连理工大学MBA、EMBA、MEM等专业学位学生、校友及教师。
·热爱运动,具备一定的跑步或户外运动基础,有坚定的完赛意志。
·认可团队价值,乐于协作,愿意为集体荣誉付出努力。
特别欢迎:有长跑、越野经验者;有戈赛、沙赛等赛事经历者;渴望挑战自我的“潜力股”。
天山之约,始于足下。最美的风景,在最崎岖的路上;最铁的情谊,在最艰难的并肩之后。
报名方式:

(扫码进群)
